图片
中国地质大学(武汉)是教育部直属的全国重点大学,是国家批准设立研究生院的大学,是国家“211工程”、国家“双一流”学科建设高校,是以地球科学为主要特色,多学科协调发展的大学。
为贯彻党的十九大精神和《国务院关于深化考试招生制度改革的实施意见》,落实党中央、国务院关于重点高校招收农村和贫困地区学生的有关部署,畅通农村和贫困地区学子纵向流动渠道,依据《关于2022年继续做好重点高校招生专项计划实施工作的通知》(教学司〔2022〕3号)的精神,学校2022年继续实施高校专项计划,现将有关规定公布如下。
一、组织机构及职责
学校成立本科生招生工作领导小组,全面负责我校高校专项计划招生工作。招生办公室负责高校专项计划招生工作的组织和实施。本科生招生监察工作领导小组对招生工作实行全过程监督和接受考生及社会的招生投诉。
二、招生计划
按照教育部有关文件规定,我校2022年高校专项计划不低于本科招生计划的2%,拟招收95人(最终以教育部核定的招生计划为准)。我校将根据各省(区、市)入选资格考生情况确定分省拟招生计划数,并在6月中旬通过我校本科招生网向社会公布。
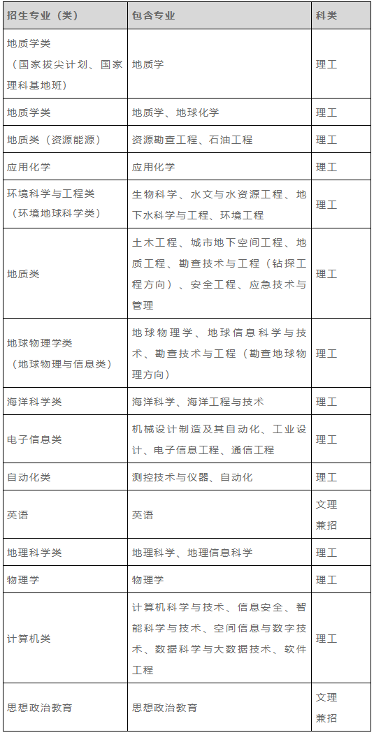
三、招生专业

备注:
1.改革省份考生不分文理且选考科目必须满足相关专业要求;
2.专业类及具体包含专业以2022年本科招生章程公布为准;
3.大类录取的考生,入学后,按学校人才培养方案规定进行专业分流。
四、报名条件
高校专项计划定向招收边远、贫困、民族等地区(含县级市)以下高中勤奋好学、成绩优良,对所报专业(类)有浓厚兴趣和一定潜能的农村学生(须提交相应支撑材料),具体实施区域由有关省(区、市)确定。
报考学生须同时具备下列三项条件:
(1)符合2022年普通高等学校招生全国统一考试报名条件;
(2)本人及父亲或母亲或法定监护人户籍地在实施区域的农村,本人具有当地连续3年以上户籍;
(3)本人具有户籍所在县高中连续3年学籍并实际就读。考生户籍、学籍资格审核工作由有关省(区、市)负责组织实施。
五、报名方式
1.网上报名。考生须于4月25日24:00前登录http://gaokao.chsi.com.cn/gxzxbm/(高校专项报名系统),点击“报名登录”,并选择“高校专项计划招生”进入报名,按系统要求填写各项信息,填完后确认志愿。
2.考生须在报名截止前将以下所有报名申请材料电子扫描件上传至报名系统。
需要上传的材料包括:
(1)《中国地质大学(武汉)2022年高校专项计划申请表》。网上报名成功后通过系统打印并由本人手写签名、中学逐页审核并盖章。包含个人陈述、考生高中阶段课程修习情况和相关成绩、社会公益活动情况等。其中个人陈述内容为成长经历、学科特长、对于所报考学科专业的认识、自身对于学习该专业的优势以及进入大学的努力方向和详细规划,以3000字左右为宜;
(2)学籍证明原件。需要证明具有户籍所在县高中连续3年学籍并实际就读;
(3)考生及其父母或法定监护人的户口本首页、户主页及本人页,其他证明材料无效;
(4)高中阶段综合素质评价情况:包括考生在思想品德、学业水平、身心健康、艺术素养和社会实践等五个方面的记载和证明;
(5)高中阶段相关获奖证书及其他反映学生对所报专业(类)有浓厚兴趣和一定潜能的实践、调研报告及证明材料(我校不以论文和专利作为审核依据,请勿上传论文和专利作为申报材料);
(6)中学校长、学术团体或专家个人的实名推荐信原件,若无此项材料则无需提供;
(7)诚信承诺书。(系统内申请表第六页,须手动填写后拍照上传)
以上七项申请材料通过报名系统填报后下载,所有材料均须校长签字和中学盖章,并上传到报名系统中,我校不接收纸质报名申请材料。上传至报名系统的申请材料要求真实、详尽、准确、清晰。未按要求上传申请材料或上传申请材料不完整、不清晰的,报名无效。
六、考核办法
经生源所在省级招生考试部门户籍、学籍资格审核通过的考生,我校将组织专家对其申请材料进行审核。根据考生的考核成绩、择优确定入选资格考生名单,并经学校本科招生工作领导小组审定后上报主管部门审批。名单将于6月22日前在我校招生网上公布,同时报送至各省级招生考试部门及教育部阳光高考平台等网站上公示。
七、录取要求
公示无异议的入选资格考生,在参加全国普通高等学校统一招生考试后,按生源所在省级招生考试部门的有关规定填报高校专项相关志愿且专业服从调剂,思想政治品德考核和身体健康检查合格,经所在省级招办批准,高考成绩达到生源所在省份同批次录取控制线,我校将根据公布的各省(区、市)招生计划按照投档成绩从高分到低分择优录取,并按照分数优先的原则安排专业。录取时,我校可根据各省(区、市)入选资格考生报考情况及生源质量,对招生计划在省份间进行适当调整。
实施高考综合改革及合并本科批次的省(区、市),按相关省级招生考试部门确定的高校专项计划相应的最低录取控制分数线执行。
八、监督机制
学校本科生招生监察工作领导小组对招生录取进行全程监督。所有入选资格考生,将在中国地质大学(武汉)招生网、教育部“阳光高考信息平台”以及生源所在地省级招生考试部门予以公示,接受社会监督。
学生本人及中学应本着“诚信”的原则进行申请和推荐工作。申请和推荐材料必须属实,考生提交的所有报名材料均须在中学网站和班级详尽公示。如有弄虚作假者,一经查实,相关考生均认定为在国家教育考试中作弊,取消专项计划报名和录取资格,同时由有关省级招生考试机构或教育行政部门取消其当年高考报名、考试和录取资格,并视情节轻重给予暂停参加各类国家教育考试1-3年的处理。
学校招生监察举报电话:027-67884345
九、咨询方式
招生办公室咨询电话:67848570
招生网址:http://zhaosheng.cug.edu.cn
招生咨询邮箱:zhaoban@cug.edu.cn
通信地址:湖北省武汉市洪山区鲁磨路388号中国地质大学(武汉)招生办公室(邮政编码430074)
十、其他说明
1.报名、确认、上传等高校专项计划招生各环节开放时间以特殊类型招生报名平台设置为准,请密切关注,未在规定时间完成相关环节视为放弃后续环节资格。
2.本简章由中国地质大学(武汉)招生办公室负责解释。
3.若教育部和相关省级招生考试部门有新的政策,则按新的规定执行。
2022-06-22 23:06:37
中国地质大学(武汉)是教育部直属的全国重点大学,是国家批准设立研究生院的大学,是国家“211工程”、国家“双一流”学科建设高校,是以地球科学为主要特色,多学科协调发展的大学。
为贯彻党的十九大精神和《国务院关于深化考试招生制度改革的实施意见》,落实党中央、国务院关于重点高校招收农村和贫困地区学生的有关部署,畅通农村和贫困地区学子纵向流动渠道,依据《关于2022年继续做好重点高校招生专项计划实施工作的通知》(教学司〔2022〕3号)的精神,学校2022年继续实施高校专项计划,现将有关规定公布如下。
一、组织机构及职责
学校成立本科生招生工作领导小组,全面负责我校高校专项计划招生工作。招生办公室负责高校专项计划招生工作的组织和实施。本科生招生监察工作领导小组对招生工作实行全过程监督和接受考生及社会的招生投诉。
二、招生计划
按照教育部有关文件规定,我校2022年高校专项计划不低于本科招生计划的2%,拟招收95人(最终以教育部核定的招生计划为准)。我校将根据各省(区、市)入选资格考生情况确定分省拟招生计划数,并在6月中旬通过我校本科招生网向社会公布。
三、招生专业

备注:
1.改革省份考生不分文理且选考科目必须满足相关专业要求;
2.专业类及具体包含专业以2022年本科招生章程公布为准;
3.大类录取的考生,入学后,按学校人才培养方案规定进行专业分流。
四、报名条件
高校专项计划定向招收边远、贫困、民族等地区(含县级市)以下高中勤奋好学、成绩优良,对所报专业(类)有浓厚兴趣和一定潜能的农村学生(须提交相应支撑材料),具体实施区域由有关省(区、市)确定。
报考学生须同时具备下列三项条件:
(1)符合2022年普通高等学校招生全国统一考试报名条件;
(2)本人及父亲或母亲或法定监护人户籍地在实施区域的农村,本人具有当地连续3年以上户籍;
(3)本人具有户籍所在县高中连续3年学籍并实际就读。考生户籍、学籍资格审核工作由有关省(区、市)负责组织实施。
五、报名方式
1.网上报名。考生须于4月25日24:00前登录http://gaokao.chsi.com.cn/gxzxbm/(高校专项报名系统),点击“报名登录”,并选择“高校专项计划招生”进入报名,按系统要求填写各项信息,填完后确认志愿。
2.考生须在报名截止前将以下所有报名申请材料电子扫描件上传至报名系统。
需要上传的材料包括:
(1)《中国地质大学(武汉)2022年高校专项计划申请表》。网上报名成功后通过系统打印并由本人手写签名、中学逐页审核并盖章。包含个人陈述、考生高中阶段课程修习情况和相关成绩、社会公益活动情况等。其中个人陈述内容为成长经历、学科特长、对于所报考学科专业的认识、自身对于学习该专业的优势以及进入大学的努力方向和详细规划,以3000字左右为宜;
(2)学籍证明原件。需要证明具有户籍所在县高中连续3年学籍并实际就读;
(3)考生及其父母或法定监护人的户口本首页、户主页及本人页,其他证明材料无效;
(4)高中阶段综合素质评价情况:包括考生在思想品德、学业水平、身心健康、艺术素养和社会实践等五个方面的记载和证明;
(5)高中阶段相关获奖证书及其他反映学生对所报专业(类)有浓厚兴趣和一定潜能的实践、调研报告及证明材料(我校不以论文和专利作为审核依据,请勿上传论文和专利作为申报材料);
(6)中学校长、学术团体或专家个人的实名推荐信原件,若无此项材料则无需提供;
(7)诚信承诺书。(系统内申请表第六页,须手动填写后拍照上传)
以上七项申请材料通过报名系统填报后下载,所有材料均须校长签字和中学盖章,并上传到报名系统中,我校不接收纸质报名申请材料。上传至报名系统的申请材料要求真实、详尽、准确、清晰。未按要求上传申请材料或上传申请材料不完整、不清晰的,报名无效。
六、考核办法
经生源所在省级招生考试部门户籍、学籍资格审核通过的考生,我校将组织专家对其申请材料进行审核。根据考生的考核成绩、择优确定入选资格考生名单,并经学校本科招生工作领导小组审定后上报主管部门审批。名单将于6月22日前在我校招生网上公布,同时报送至各省级招生考试部门及教育部阳光高考平台等网站上公示。
七、录取要求
公示无异议的入选资格考生,在参加全国普通高等学校统一招生考试后,按生源所在省级招生考试部门的有关规定填报高校专项相关志愿且专业服从调剂,思想政治品德考核和身体健康检查合格,经所在省级招办批准,高考成绩达到生源所在省份同批次录取控制线,我校将根据公布的各省(区、市)招生计划按照投档成绩从高分到低分择优录取,并按照分数优先的原则安排专业。录取时,我校可根据各省(区、市)入选资格考生报考情况及生源质量,对招生计划在省份间进行适当调整。
实施高考综合改革及合并本科批次的省(区、市),按相关省级招生考试部门确定的高校专项计划相应的最低录取控制分数线执行。
八、监督机制
学校本科生招生监察工作领导小组对招生录取进行全程监督。所有入选资格考生,将在中国地质大学(武汉)招生网、教育部“阳光高考信息平台”以及生源所在地省级招生考试部门予以公示,接受社会监督。
学生本人及中学应本着“诚信”的原则进行申请和推荐工作。申请和推荐材料必须属实,考生提交的所有报名材料均须在中学网站和班级详尽公示。如有弄虚作假者,一经查实,相关考生均认定为在国家教育考试中作弊,取消专项计划报名和录取资格,同时由有关省级招生考试机构或教育行政部门取消其当年高考报名、考试和录取资格,并视情节轻重给予暂停参加各类国家教育考试1-3年的处理。
学校招生监察举报电话:027-67884345
九、咨询方式
招生办公室咨询电话:67848570
招生网址:http://zhaosheng.cug.edu.cn
招生咨询邮箱:zhaoban@cug.edu.cn
通信地址:湖北省武汉市洪山区鲁磨路388号中国地质大学(武汉)招生办公室(邮政编码430074)
十、其他说明
1.报名、确认、上传等高校专项计划招生各环节开放时间以特殊类型招生报名平台设置为准,请密切关注,未在规定时间完成相关环节视为放弃后续环节资格。
2.本简章由中国地质大学(武汉)招生办公室负责解释。
3.若教育部和相关省级招生考试部门有新的政策,则按新的规定执行。